武汉中夏无线电有限公司36年生产
咨询热线
18171457862
本套材料包通过我社研发人员和征求一线老师的意见,编制的这套《劳动与技术》教材,本套材料包的来源容易,价格便宜,是开展劳动与技术课程必不可少的配套材料包,具有易于操作和使用的特点。 本配套材料包材料清单和对应的课程标题均有详细标注。 近年来一些青少年中出现了不珍惜劳动成果、不想劳动、不会劳动的现象,但是通过我们的教材和配套的材料包的学习可以使学生树立正确的劳动观点,养成良好的劳动习惯,培养热爱劳动和热爱劳动人民的思想感情,具有遵守劳动纪律、爱护劳动工具和劳动成果的优良品德。 小学生在劳动与技术课堂使用本材料包可以激发他们的动脑动手能力、思维创新能力。

扫一扫购买,备注请注明产品名称,数量,收货人,地址,联系方式
产品详情
分享到:

TDA2030双声道OTL功放板套件 TDA2030A 电工电子制作教学实训散件

计量单位:
产地: 武汉
生产商: 武汉中夏教育科技有限公司
上架时间: 2021-12-27
浏览次数: 55
零售价:
27.50
品牌: 中夏
产品详情

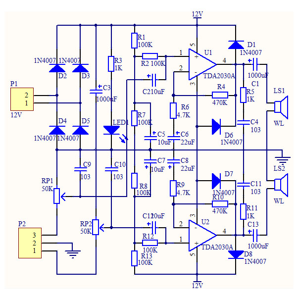
采用两块TDA2030A功放集成块,OTL双声道输出,带左右声道音量调节电位器和散热器。

    套件包括电路板、全套元件、电路原理图等。需要焊接安装即可使用。

    本套件可作为电子初学者、爱好者、学校技能实训等使用。即可学习焊接安装,又能熟悉电路,加深理解,体会自己动手的乐趣!

    一、安装好的实物图片

二、套件元件包(包括电路原理图、PCB电路板、全套元件)

   所有元件原装,全套元件采用二次配件,不差元件!

三、PCB电路板,绿油阻焊

四、电路原理图:

ABUIABACGAAg4K2QjgYooaqlwQQw3wI47AM.jpg

淘宝购买链接:https://item.taobao.com/item.htm?spm=a230r.1.14.1.ac7210ffSwJw7i&id=558938890131&ns=1&abbucket=16#detail

联系电话:13908643396

一对一技术咨询电话:13308638621

扫一扫购买,备注请注明产品名称,数量,收货人,地址,联系方式。



Copyright 1988-2022 中夏科技 All Rights Reserved 地址:武汉市洪山区白沙洲银湖中小企业城23栋8楼 电话:027-887338647
自由容器